BackThe Endocrine System and Hormonal Regulation of Metabolism
Study Guide - Smart Notes
Tailored notes based on your materials, expanded with key definitions, examples, and context.
The Endocrine System
Overview of Endocrinology
The endocrine system is a network of glands that secrete hormones—chemical messengers—into the bloodstream to regulate various physiological processes. Endocrinology is the study of these hormones and their effects on target tissues throughout the body.
Hormones: Chemical messengers produced by endocrine glands, transported via blood to distant target organs.
Endocrine glands: Specialized organs that secrete hormones directly into the bloodstream.
Receptors: Proteins on or in target cells that bind hormones and initiate cellular responses.

Types of Intercellular Signaling
Hormones can act through different signaling mechanisms depending on the distance to their target cells:
Endocrine signaling: Hormones travel through the bloodstream to distant target cells.
Paracrine signaling: Hormones act on neighboring cells in the local environment.
Autocrine signaling: Hormones act on the same cell that secreted them.

Organization and Function of the Endocrine System
Major Endocrine Glands and Their Hormones
The endocrine system consists of several glands, each producing specific hormones that regulate body functions:
Hypothalamus/Pituitary: Master regulators of many endocrine functions.
Thyroid: Regulates metabolism.
Adrenal glands: Involved in stress response and metabolism.
Pancreas: Regulates blood glucose via insulin and glucagon.
Gonads (testes/ovaries): Produce sex hormones.
Mechanisms of Hormone Action
Hormones exert their effects by binding to specific receptors on or in target cells, triggering a cascade of cellular events. The main mechanisms include:
Steroid hormones: Lipid-soluble, cross cell membranes, bind intracellular receptors, and directly influence gene expression.

Peptide and amino acid hormones: Bind to cell surface receptors, activating second messenger systems (e.g., cAMP) to alter cell function.

Hormone-Receptor Interactions
The magnitude of a hormone's effect depends on:
The concentration of hormone in the blood
The number of available receptors on the target cell
The affinity between hormone and receptor
Cells can adjust their sensitivity to hormones by upregulating (increasing) or downregulating (decreasing) receptor numbers.
Hormonal Regulation of Blood Glucose
Blood Glucose Homeostasis
Maintaining blood glucose within a narrow range (90–100 mg/dL) is critical for normal body function. The endocrine system regulates glucose through several mechanisms:
Insulin lowers blood glucose by promoting uptake and storage.
Glucagon, epinephrine, cortisol, and growth hormone increase blood glucose by stimulating glycogenolysis, gluconeogenesis, and lipolysis.

Key Hormones of Metabolism
Growth Hormone (GH)
Secreted by the anterior pituitary, GH stimulates growth, protein synthesis, and mobilizes energy stores. It acts directly and via insulin-like growth factor 1 (IGF-1).
Promotes cell division and protein synthesis
Slows carbohydrate breakdown
Increases lipolysis (fat breakdown)

Thyroid Hormones (T3 and T4)
Thyroid hormones regulate basal metabolic rate and are essential for normal growth and development. T4 (thyroxine) is the main hormone released, but T3 (triiodothyronine) is the more active form.
TSH (Thyroid Stimulating Hormone): Secreted by the pituitary, stimulates thyroid hormone release.
T4 is converted to T3 in tissues.
Thyroid hormones increase metabolism, oxygen consumption, and heat production.

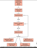
Adrenocorticotropic Hormone (ACTH) and Cortisol
ACTH is released from the pituitary and stimulates the adrenal cortex to secrete cortisol, a glucocorticoid involved in stress response and metabolism.
Cortisol increases gluconeogenesis, mobilizes fatty acids, and promotes protein breakdown.
It is released in response to stress, low blood glucose, and exercise.

Adrenal Gland: Structure and Catecholamines
The adrenal gland consists of the cortex (outer) and medulla (inner). The medulla secretes catecholamines (epinephrine and norepinephrine) in response to sympathetic nervous system activation.
Epinephrine and norepinephrine increase heart rate, blood pressure, glycogenolysis, and lipolysis.
They are critical for the 'fight or flight' response and metabolic regulation during exercise.

Pancreatic Hormones: Insulin and Glucagon
Insulin
Insulin is secreted by beta cells of the pancreas in response to elevated blood glucose. It promotes glucose uptake, glycogen synthesis, and inhibits fat breakdown.
Stimulates glucose, amino acid, and fatty acid uptake into tissues
Promotes glycogen and fat synthesis
Inhibits gluconeogenesis and lipolysis

Glucagon
Glucagon is secreted by alpha cells of the pancreas in response to low blood glucose. It stimulates glycogenolysis, gluconeogenesis, and lipolysis to increase blood glucose levels.
Promotes breakdown of glycogen to glucose in the liver
Stimulates gluconeogenesis and ketogenesis
Increases fatty acid mobilization

Hormonal Regulation During Exercise
Blood Glucose Maintenance During Exercise
During exercise, the body maintains blood glucose through coordinated hormone actions:
Mobilization of glucose from liver glycogen stores
Mobilization of free fatty acids (FFA) from adipose tissue
Gluconeogenesis from amino acids, lactate, and glycerol
Blocking glucose entry into cells to force FFA use as fuel

Summary Table: Major Hormones and Their Effects
Hormone | Source | Main Actions |
|---|---|---|
Insulin | Pancreas (β-cells) | Lowers blood glucose, promotes storage |
Glucagon | Pancreas (α-cells) | Raises blood glucose, mobilizes energy stores |
Epinephrine/NE | Adrenal medulla | Increases glucose and FFA availability, cardiovascular effects |
Cortisol | Adrenal cortex | Increases gluconeogenesis, protein breakdown, FFA mobilization |
Growth Hormone | Anterior pituitary | Stimulates growth, protein synthesis, lipolysis |
Thyroid Hormones (T3/T4) | Thyroid gland | Increase metabolic rate, regulate growth and development |
Key Points for Review
The endocrine system regulates metabolism, growth, and homeostasis through hormone secretion.
Hormones act via specific receptors and second messenger systems or direct gene activation.
Blood glucose is tightly regulated by insulin, glucagon, catecholamines, cortisol, and growth hormone, especially during exercise and stress.
Hormonal responses are integrated and adapt to physiological demands such as rest, exercise, and fasting.