BackChp 4 Microbiology Case Studies and Vocabulary: Microscopy, Staining, and Classification
Study Guide - Smart Notes
Tailored notes based on your materials, expanded with key definitions, examples, and context.
Q1. What color do cells of S. pyogenes appear after the Gram-staining procedure?
Background
Topic: Gram Staining and Bacterial Cell Wall Structure
This question tests your understanding of the Gram stain, a differential staining technique used to classify bacteria based on their cell wall structure. Streptococcus pyogenes is a Gram-positive bacterium.
Key Terms and Formulas
Gram-positive bacteria: Bacteria with thick peptidoglycan layers in their cell walls that retain the crystal violet stain, appearing purple under a microscope.
Gram-negative bacteria: Bacteria with thin peptidoglycan layers and an outer membrane, which do not retain the crystal violet stain and appear pink/red after counterstaining.

Step-by-Step Guidance
Recall the steps of the Gram staining procedure: application of crystal violet, iodine, alcohol decolorization, and safranin counterstain.
Consider the structure of S. pyogenes' cell wall (thick peptidoglycan, no outer membrane).
Think about which dye is retained by Gram-positive bacteria after the alcohol wash.
Determine the color that Gram-positive cells (like S. pyogenes) appear under the microscope after the procedure.
Try solving on your own before revealing the answer!
Final Answer: Purple
Gram-positive bacteria such as S. pyogenes retain the crystal violet stain and appear purple after Gram staining due to their thick peptidoglycan layer.
Q2. What signs and symptoms distinguish necrotizing fasciitis from other bacterial skin infections?
Background
Topic: Clinical Presentation of Necrotizing Fasciitis
This question tests your ability to differentiate necrotizing fasciitis from other skin infections based on clinical signs and symptoms.
Key Terms
Necrotizing fasciitis: A severe, rapidly progressing infection of the fascia with tissue death.
Signs: Objective evidence of disease (e.g., tissue color changes, swelling).
Symptoms: Subjective experiences reported by the patient (e.g., pain, fever, chills).
Step-by-Step Guidance
List common symptoms of typical bacterial skin infections (e.g., redness, swelling, mild pain).
Identify the unique or severe symptoms described in necrotizing fasciitis (e.g., extreme pain, rapid progression, systemic symptoms like fever and chills).
Compare the severity and progression of symptoms between necrotizing fasciitis and less severe infections.
Note any signs that are considered "red flags" for necrotizing fasciitis (e.g., pain out of proportion, tissue color changes, hard/swollen tissue).
Try solving on your own before revealing the answer!
Final Answer:
Necrotizing fasciitis is distinguished by extreme pain, rapid tissue destruction, systemic symptoms (fever, chills, nausea), and tissue color changes (red, purple, black), which are much more severe than typical skin infections.
Q3. Why is the infection called ‘fasciitis’? Why is it called ‘necrotizing’?
Background
Topic: Medical Terminology in Infectious Diseases
This question tests your understanding of the etymology and pathophysiology behind the name "necrotizing fasciitis."
Key Terms
Fascia: Connective tissue surrounding muscles.
-itis: Suffix meaning inflammation.
Necrosis: Death of body tissue.
Step-by-Step Guidance
Break down the term "fasciitis" into its root and suffix, and explain what tissue is affected.
Explain what "necrotizing" refers to in the context of infection.
Connect the terminology to the pathogenesis of the disease (how the bacteria affect the fascia and cause tissue death).
Try solving on your own before revealing the answer!
Final Answer:
"Fasciitis" refers to inflammation of the fascia, and "necrotizing" means causing tissue death. The infection is named for its destruction of fascia and surrounding tissues.
Q4. Why do you think necrotizing fasciitis can be deadly so quickly?
Background
Topic: Pathogenesis and Clinical Course of Necrotizing Fasciitis
This question tests your understanding of why necrotizing fasciitis is a medical emergency and the mechanisms behind its rapid progression.
Key Terms
Septic shock: A life-threatening condition caused by overwhelming infection leading to dangerously low blood pressure and organ failure.
Toxins: Substances produced by bacteria that damage host tissues.
Step-by-Step Guidance
Consider how quickly the bacteria can spread through the fascia and underlying tissues.
Think about the role of bacterial toxins in destroying tissue and entering the bloodstream.
Explain how rapid tissue destruction and systemic infection can lead to shock and organ failure.
Discuss why aggressive treatment (surgery, antibiotics, oxygen therapy) is necessary to prevent death.
Try solving on your own before revealing the answer!
Final Answer:
Necrotizing fasciitis can be deadly quickly because the bacteria spread rapidly, produce toxins that destroy tissue, and can cause septic shock and organ failure if not treated aggressively.
Q5. Why is it difficult to prevent necrotizing fasciitis?
Background
Topic: Epidemiology and Prevention of Infectious Diseases
This question tests your understanding of the challenges in preventing infections caused by common environmental bacteria.
Key Terms
Group A Streptococcus: A common bacterium found on skin and in the environment.
Transmission: The way a pathogen spreads from one host to another.
Step-by-Step Guidance
Consider how Group A Streptococcus is commonly found in the environment and on human skin.
Think about how even minor breaks in the skin can allow bacteria to enter and cause infection.
Discuss why it is not feasible to eliminate all exposure to these bacteria.
Explain why rapid identification and treatment are more practical than prevention.
Try solving on your own before revealing the answer!
Final Answer:
It is difficult to prevent necrotizing fasciitis because Group A Streptococcus is widespread and can enter through even minor skin injuries, making complete prevention impossible.
Case Study 2: Using a Dichotomous Key
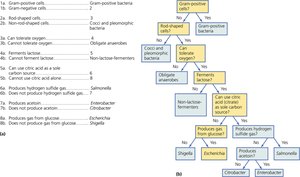
Q1. A clinician obtains a specimen of urine from a patient suspected to have a bladder infection. From the specimen, she cultures a Gram-negative, rod-shaped bacterium that ferments lactose in the presence of oxygen, utilizes citrate, and produces acetoin but not hydrogen sulfide. What is the Genus name of the bacterium?
Background
Topic: Bacterial Identification Using Dichotomous Keys
This question tests your ability to use a dichotomous key to identify bacteria based on metabolic and morphological characteristics.

Key Terms
Gram-negative: Bacteria that do not retain the crystal violet stain.
Rod-shaped (bacilli): Cylindrical bacterial morphology.
Lactose fermentation, citrate utilization, acetoin production, hydrogen sulfide production: Biochemical tests used to differentiate bacterial genera.
Step-by-Step Guidance
Start at the top of the dichotomous key and select the path for Gram-negative, rod-shaped bacteria.
Follow the key through the steps: lactose fermentation (yes), citrate utilization (yes), acetoin production (yes), hydrogen sulfide production (no).
At each step, eliminate genera that do not match the described characteristics.
Stop at the genus that fits all the criteria listed in the question.
Try solving on your own before revealing the answer!
Final Answer: Enterobacter
Following the dichotomous key, the only genus that matches all the characteristics is Enterobacter.
Q2. A clinician obtains a stool specimen from a patient with diarrhea and fever. From the specimen, he cultures a Gram-negative rod shaped bacterium that grows in oxygen, can ferment lactose and can use citric acid. It also produces hydrogen sulfide gas. What is the Genus name of the bacterium?
Background
Topic: Bacterial Identification Using Dichotomous Keys
This question tests your ability to use a dichotomous key to identify bacteria based on metabolic and morphological characteristics.

Key Terms
Hydrogen sulfide production: Some bacteria produce H2S gas, which can be detected in biochemical tests.
Step-by-Step Guidance
Start at the top of the dichotomous key and select the path for Gram-negative, rod-shaped bacteria.
Follow the key through the steps: lactose fermentation (yes), citrate utilization (yes), hydrogen sulfide production (yes).
At each step, eliminate genera that do not match the described characteristics.
Stop at the genus that fits all the criteria listed in the question.
Try solving on your own before revealing the answer!
Final Answer: Salmonella
Following the dichotomous key, the only genus that matches all the characteristics is Salmonella.