BackOrganellar Inheritance: Structure, Function, Genomes, and Genetic Transmission of Chloroplasts and Mitochondria
Study Guide - Smart Notes
Tailored notes based on your materials, expanded with key definitions, examples, and context.
Organellar Inheritance and Genomics
Overview of Chloroplasts and Mitochondria
Chloroplasts and mitochondria are essential organelles in eukaryotic cells, responsible for energy production and metabolic processes. Their unique genetic and inheritance characteristics distinguish them from other cellular components.
Chloroplasts: Capture light energy to reduce oxidized carbon molecules, facilitating photosynthesis in plants and algae.
Mitochondria: Oxidize reduced carbon molecules to produce ATP, powering cellular activities in all eukaryotes.
Complementary Roles: Chloroplasts generate carbohydrates via photosynthesis, while mitochondria convert these into usable energy (ATP) through cellular respiration.
Presence: Chloroplasts are found in photosynthetic eukaryotes; mitochondria are present in all eukaryotic cells.

Structure and Function of Chloroplasts and Mitochondria
Both organelles possess distinct structural features and play critical roles in cellular metabolism.
Chloroplast Structure: Contains thylakoid membranes, stroma, and a double membrane envelope.
Mitochondrial Structure: Features an inner and outer membrane, cristae, and matrix.
Energy Conversion: Chloroplasts convert solar energy to chemical energy; mitochondria convert chemical energy to ATP.

Genomes of Chloroplasts and Mitochondria
Chloroplast Genome
Chloroplasts possess an independent genome, typically a single circular DNA molecule with a quadripartite structure.
Size: 107,000–219,000 base pairs (bp).
Structure: Contains two single copy regions (LSC and SSC) and two inverted repeats (IRA and IRB).
Gene Content: 120–130 genes, mainly for protein synthesis and photosynthesis.
Distribution: Found in all photosynthetic eukaryotes (plants, algae).

Mitochondrial Genome
Mitochondria also have an independent genome, typically a single circular DNA molecule. Animal mitochondrial genomes are highly conserved, while plant mitochondrial genomes are larger and more variable.
Size: 16,500 bp in animals; up to 2,000,000 bp in plants.
Gene Content: Human mtDNA contains 38 genes (14 protein-coding).
Structure: Circular DNA, with gene arrangement varying between species.

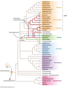
Origins and Endosymbiosis
Endosymbiotic Theory
The endosymbiotic theory explains the origin of chloroplasts and mitochondria as descendants of ancient bacteria engulfed by ancestral eukaryotic cells.
Key Evidence: Single, circular chromosomes; division by fission; double outer membranes; size similarity to bacteria.
Chloroplasts: Derived from cyanobacteria; endosymbiosis common to photosynthetic eukaryotes.
Mitochondria: Derived from α-proteobacteria; endosymbiosis common to all eukaryotes.

Interaction with the Nuclear Genome
Gene Transfer and Coordination
Many genes originally present in organellar genomes have been transferred to the nuclear genome over evolutionary time. This results in coordinated expression between nuclear and organellar genes.
Gene Transfer: Most organellar genes are now found in the nucleus.
Example: Rubisco enzyme—large subunit encoded by chloroplast gene (rbcL), small subunit by nuclear gene (rbcS).
Protein Import: Proteins encoded by nuclear genes are imported into organelles for function.

Inheritance Patterns of Chloroplasts and Mitochondria
Modes of Transmission
Organellar genomes are typically inherited maternally, but exceptions exist depending on species and organelle type.
Mitochondria: Usually maternal inheritance in animals and many plants.
Chloroplasts: Often maternal, but can be biparental or paternal in some plants.
Exceptions: Biparental inheritance in yeast; paternal inheritance in some molds and gymnosperms.

Species | Organelle | Transmission |
|---|---|---|
Mammals | Mitochondria | Maternal inheritance |
S. cerevisiae | Mitochondria | Biparental inheritance |
Molds | Mitochondria | Usually maternal; paternal inheritance in Allomyces |
Chlamydomonas | Mitochondria | Inherited from mt+ parent |
Chlamydomonas | Chloroplasts | Inherited from mt+ parent |
Angiosperms | Mitochondria & chloroplasts | Often maternal; some biparental |
Gymnosperms | Mitochondria & chloroplasts | Usually paternal |

Phenotypic Effects of Mitochondrial Mutations
Impact on Organism Health
Mutations in mitochondrial DNA can lead to a wide range of disease and degeneration phenotypes, affecting various tissues and organs.
Variable Phenotypes: Symptoms can include muscle weakness, neurological disorders, heart disease, and more.
Diagnosis: Challenging due to variability; maternal inheritance is a critical factor.
Sequencing: Advances in mt genome/exome sequencing aid diagnosis and research.

Summary of Key Points
Chloroplasts and mitochondria are essential for energy production and metabolism.
Both organelles possess independent genomes, typically circular DNA molecules.
Endosymbiotic theory explains their bacterial origins.
Many organellar genes have transferred to the nuclear genome, requiring coordinated expression.
Inheritance patterns are usually maternal but can vary by species.
Mitochondrial mutations can cause diverse and significant phenotypic effects.